关于2012年4月(121次)报考工作的通知
发布时间:2012-02-27 11:48:13 作者:admin 浏览量:5537
各自考考生:
根据四川省教育考试院安排,我校从本次报考工作开始,启用新的网报系统进行网上报考与缴费,现将相关事项通知如下:
一、网上报考时间:
2012年2月27日09:00至2012年3月8日18:00。
二、网上报考地址:
各自考考生:
根据四川省教育考试院安排,我校从本次报考工作开始,启用新的网报系统进行网上报考与缴费,现将相关事项通知如下:
一、网上报考时间:
2012年2月27日09:00至2012年3月8日18:00。
二、网上报考地址:
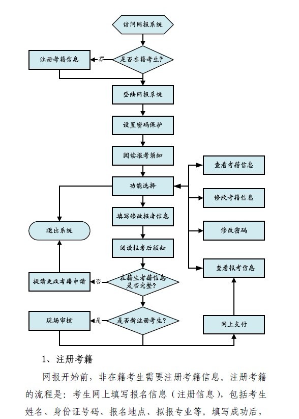
Http://wb.zk789.cn (操作流程见附件)。
三、网上报考缴费:
自考网上报考缴费全部采用网上支付的模式,考生须开通银行卡的网上银行功能,使用网报系统缴纳报考费用。请考生尽量提前安排完成报考和缴费手续,不要集中在最后一天,以免因网络拥堵错过报名报考时间。
四、其他事项:
1、考生在进行网上报考时务必按助学中心老师要求的考点进行选择,不清楚的请咨询助学中心老师;因自行随意选择考点而造成不能考试的情况,责任自负。
2、本次报考为重复性考试,不能进行新生注册。
金年会jinnianhuicom自学考试办公室
2012年2月27日
附件:





原页面:http://zk.swust.net.cn/node/250
